Se qualcosa può andar male, lo farà
Foreign Policy ha ottenuto un rapporto che illustra quanto l'esplosione sulla piattaforma petrolifera fosse improbabile

Abbiamo già raccontato l’inchiesta del Wall Street Journal sulla serie di mancanze e superficialità che la BP ha o avrebbe commesso nell’ambito dei lavori sulla piattaforma Deepwater Horizon, affondata il 21 aprile scorso dopo un’esplosione in cui sono morte undici persone.
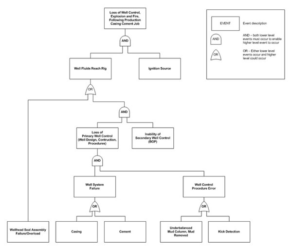
Steve LeVine di Foreign Policy ha ottenuto un documento che spiega bene la gravità del comportamento dell’azienda petrolifera britannica: un rapporto preliminare dell’inchiesta, datato inizio giugno, che illustra l’elevatissima improbabilità dell’esplosione. Nel documento, LeVine ha trovato particolarmente illuminante un diagramma che spiega le condizioni precise che hanno portato al disastro.
Finora, le investigazioni pubbliche sul disastro del 20 aprile si sono concentrate su cosa sia andato storto. Ma quello che si deduce da questo documento — e in particolare questo diagramma — è che probabilmente quella è la questone sbagliata su cui interrogarsi. Dovremmo invece chiederci: come è possibile che tutto sia andato per il verso sbagliato, e contemporaneamente? Per gli operatori del pozzo, la risposta a questa domanda potrebbe portare problemi: a meno che non si sia violato ogni singolo standard di sicurezza, un disastro del genere sarebbe stato impossibile.
Le cose che dovevano andare male per portare all’esplosione erano tante: alcune erano necessarie, altre si limitavano — se così si può dire — a peggiorare le cose, e tutte sono successe. Com’è possibile?

Il diagramma (qua scaricabile in versione pdf) si legge dal basso verso l’alto. Quando a collegare due livelli c’è un “and“, significa che entrambi gli eventi nei riquadri in basso dovevano verificarsi per portare all’evento nel riquadro del livello più in alto. Quando invece c’è un “or“, vuol dire che non c’era la necessità che entrambi gli eventi in basso si verificassero.



