Godzilla, spiegato bene
Intanto: cos'è? Di quanti film è protagonista? E perché ai giapponesi piace così tanto fargli distruggere Tokyo?

È emerso dalle acque dell’oceano Pacifico per la prima volta sessant’anni fa e da allora ha distrutto Tokyo un numero incalcolabile di volte. Il suo nome originale è Gojira, ma in Occidente è noto come Godzilla, il “Re dei Mostri”. Sulle coste degli Stati Uniti è arrivato due volte: la prima nel 1998, considerata dimenticabile da gran parte dei critici; la seconda lo scorso 15 maggio. In questi decenni Godzilla è diventato uno dei personaggi più di successo nella storia del cinema e gli è stata dedicata persino una stella nella Hollywood Walk of Fame. Ecco alcune cose da sapere per orientarsi prima di vedere il film (o anche dopo).
Quanti Godzilla ci sono?
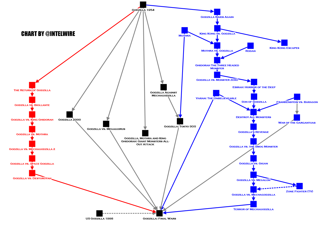
Tantissimi. Godzilla è apparso in 30 film, di cui 28 prodotti dallo studio Toho, una società di produzione giapponese. Questi ultimi, girati tra il 1954 e il 2004, appartengono a una sorta di “canone ufficiale” della saga di Godzilla. Per quanto non stiamo parlando dei film su Harry Potter, esiste anche per Godzilla una specie di filo narrativo – non proprio lineare – che si può seguire in questi 28 film. Il blog J.M. Berger ha realizzato una specie di grafico per cercare di orientare gli spettatori volenterosi nella saga.
L’immagine si ingrandisce con un clic
Tutte le frecce finiscono ad indicare il film del 2004 Gojira – Final Wars (compreso una freccia che parte dal Godzilla americano del 1998, a cui – essendo fuori dal canone – non arriva nessuna freccia). Si tratta di una specie di film tributo alla saga, realizzato nel 50° anniversario del primo film, nel quale si affrontano tutte le varie incarnazioni del mostro, compresa quella del 1998.
Cos’è Godzilla?
Questa vasta (e a volte confusa) filmografia spiega abbastanza bene perché rispondere a questa domanda non è semplice. Partiamo dalle cose che tutti i Godzilla hanno in comune. Si tratta di creature vagamente rettiloidi e dalla postura eretta. Sono coperti di scaglie e possono vivere a loro agio tanto sulla terraferma quanto in acqua. Il nome giapponese, Gojira, è un misto tra le parole “gorira” (gorilla) “kujira” (balena): l’idea dei produttori del film del 1954 era proprio quella di immaginare un mostro terrestre forte come un gorilla, che però vivesse anche in acqua e fosse grande come una balena. Per la postura eretta e la forma del cranio, i primi produttori si ispirarono invece ai grandi dinosauri carnivori del Giurassico.
Le differenze sono altrettanto numerose. Tanto per cominciare le dimensioni di Godzilla sono cresciute costantemente negli anni (a volte anche nel corso dello stesso film). Nel primo film del 1954 Godzilla era alto appena 50 metri. Nel 1998 era arrivato a centosette metri. Anche i poteri di Godzilla sono cambiati moltissimo nel corso della sua storia. È sempre stato dotato di grandissima forza e di una parziale o totale invulnerabilità alle armi convenzionali. In tutti i film giapponesi possiede anche la capacità di sputare una specie di fiamme radioattive. Nel corso del tempo Godzilla ha anche imparato a volare, a lanciare palle di fuoco e raggi dagli occhi, per non parlare delle mosse di judo, di una specie di “morso elettrico” o della sua facoltà di prevedere il futuro.
I due film americani, quello del 1998 e quello del 2014, tendono a dipingere un Godzilla più “realistico” e privo di poteri particolarmente improbabili o caratteristiche troppo incredibili. In particolare il Godzilla del 1998 si nutriva di normali pesci, mentre tutti gli altri, compreso quello del 2014, si cibano di “radiazioni” sotto varie forme.
Perché Godzilla?
Il “Re dei Mostri” ha sempre avuto, anche dal punto di vista storico, un forte legame con l’energia atomica. Nel 1954, quando uscì al cinema il primo film su Godzilla, gli Stati Uniti stavano testando nel Pacifico le prime bombe all’idrogeno, un nuovo tipo di bomba che moltiplicava i pericoli radioattivi delle precedenti bombe a fissione. Meno di dieci anni prima, Hiroshima e Nagasaki erano state bombardate proprio con questo ultimo tipo di armi. Era un’epoca in cui stava diventando sempre più chiaro che il confronto tra Stati Uniti e Unione Sovietica sarebbe stato un confronto armato tra superpotenze dotate di armi nucleari di potenza inimmaginabile. Nel primo film del 1954, Godzilla è un antico mostro che si risveglia proprio a causa di un’esplosione nucleare.
È stato quindi piuttosto naturale che Godzilla sia stato spesso raffigurato come una metafora della paura del nucleare e della scienza che, fuori controllo, minaccia l’esistenza stessa della razza umana. Questi temi sono rimasti anche nelle due versioni americane. Il Godzilla del 1998 nasce in seguito agli esperimenti nucleari francesi nel Pacifico, mentre quello del 2014 a causa di un incidente nucleare molto simile a quello realmente avvenuto a Fukushima, in Giappone.
Secondo Hidetoshi Chiba, professore di cinema all’università digitale di Tokyo, c’è anche dell’altro. Godzilla è la metafora di un timore che per i giapponesi è molto più antico della paura dell’energia nucleare: quello della furia senza controllo della natura. Come Chiba ha spiegato a BBC, il primo essere umano che sbarcò sulle isole giapponesi non dovette impiegare molto a capire che era capitato in una terra particolarmente difficile. Il Giappone si trova alla confluenza di tre placche tettoniche, in uno dei punti del pianeta con la maggiore attività sismica e vulcanica.
Per centinaia di anni il Giappone è stato colpito da terribili disastri naturali come eruzioni vulcaniche, terremoti e tsunami. Le sue coste sono state investite da fortissimi tifoni e le sue città, costruite per secoli in legno e carta per essere meno pericolose in caso di terremoti, si sono sempre incendiate con grande facilità. Godzilla è una metafora di tutto questo, spiega Chiba: «Non è un essere umano e nemmeno una creatura con emozioni riconoscibili, come invece è King Kong. C’è una scintilla di divino in lui, la parola ‘God’ [dio], di Godzilla, se vogliamo. È indifferente alle creature umane che abitano questo pianeta, che per lui sono come formiche».
Quello che gli occidentali non capiscono, secondo Chiba, è che per i giapponesi Godzilla non è una semplice “gigantesca lucertola radioattiva”, ma una forza della natura e, in quanto tale e a differenza delle lucertole, non può essere uccisa. E non a caso Godzilla muore definitivamente soltanto nel film americano del 1998 (nessuno spoiler su quello del 2014).




